🔴新型コロナウイルスへの対応について🔴
いつも教学館の活動にご理解とご協力をいただきありがとうございます。
越谷では8月26日から,春日部では8月30日からそれぞれ2学期がスタートします。
現在,新型コロナウイルスはますます感染を拡大し,若年層にも強い感染力を持つ変異株が猛威を振るっており,ここ数日,越谷市でも20代以下の感染が半数近くを占めています。
今後,学校が始まると10代以下でも感染拡大の可能性が高くなると予想されます。
そのため,新型コロナウイルスへの対応を強化させていただくことになりました。
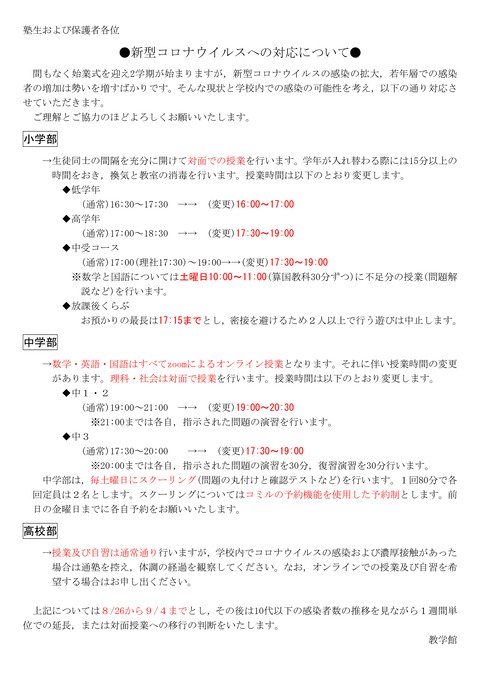
詳細については,添付してある画像をご覧ください。
期間については,8月26日から9月4日とし,それ以降は感染者数の推移を見ながら判断してご連絡いたします。

